Avamar: Sökväg till datadomänkapacitetsupplösning

Resumen: Avamar: Sökväg till datadomänkapacitetsupplösning

Este artículo se aplica a Este artículo no se aplica a Este artículo no está vinculado a ningún producto específico. No se identifican todas las versiones del producto en este artículo.

Síntomas

  • Avamar-underhåll misslyckas med MSG_ERR_DDR på grund av att Data Domain är fullt.
  • Avamar får integritetsvarningar.
  • Hög användning ses på Data Domain som är integrerad med Avamar.

Causa

I den här lösningssökvägen förklaras hur du hanterar kapacitet när Data Domain har Avamar som källa för datainmatning. Med andra ord när Avamar-säkerhetskopior finns i Data Domain.

Resolución

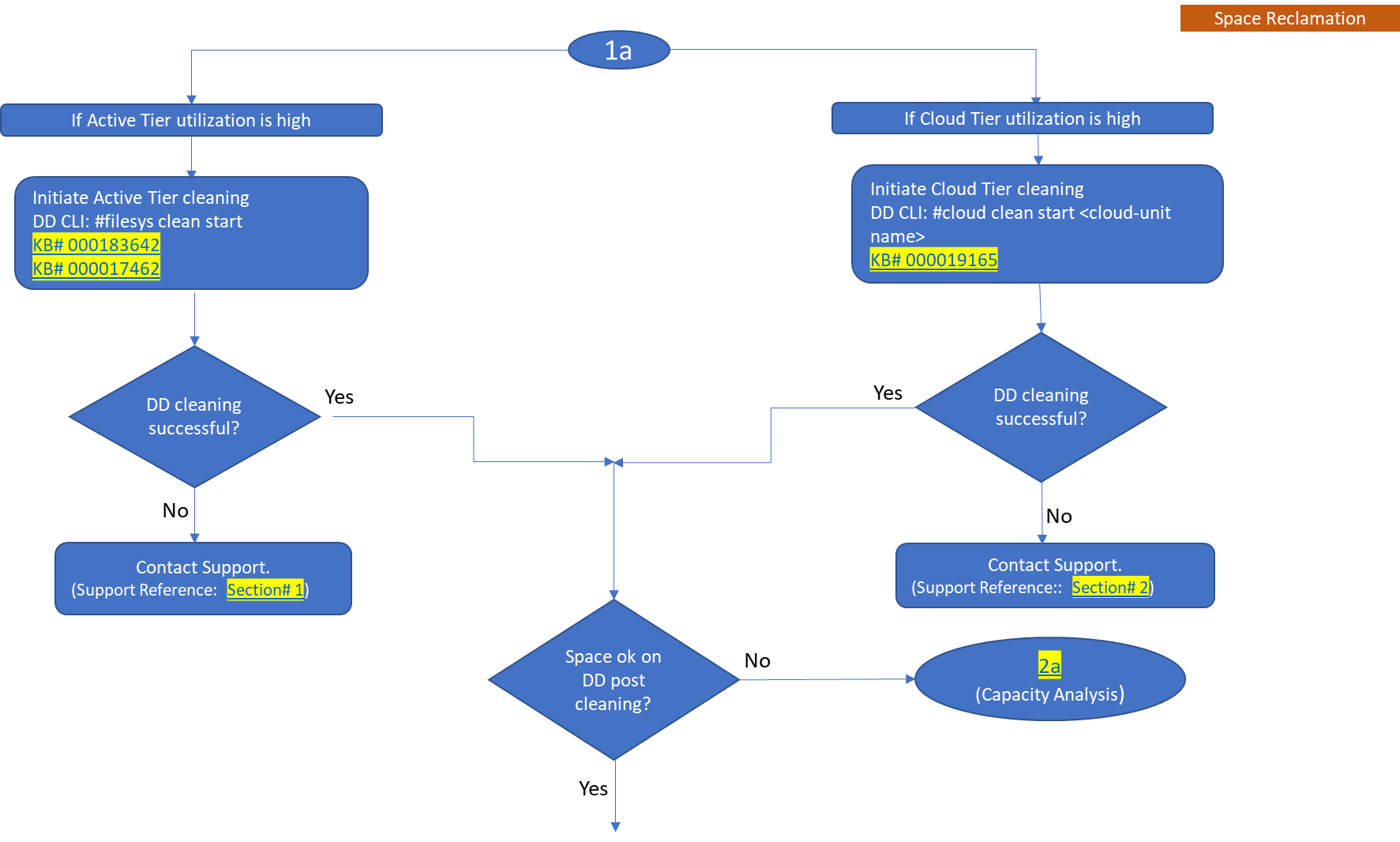
Flödesdiagrammet visar arbetsflödet för kapacitetshantering som hjälper dig att förstå när Data Domain är integrerat med Avamar.

Observera: Logga in för att ladda ner PDF-filen som bifogats för refererade kb-artiklar.
 

  • Första kontroll

image.png



 

  • Återtagande av utrymme
 
image.png



 
    image.png
 

 
  • Kapacitetsanalys
image.png



 

  • Kapacitetsuppgradering


                                         image.png
          
 
 
 
 
 
 
 
 

Productos afectados

Avamar, Data Domain
Propiedades del artículo
Número del artículo: 000192662
Tipo de artículo: Solution
Última modificación: 21 ene 2026
Versión:  11
Encuentre respuestas a sus preguntas de otros usuarios de Dell
Servicios de soporte
Compruebe si el dispositivo está cubierto por los servicios de soporte.