PowerEdge: come risolvere i problemi di connettività della scheda di rete
Summary: L'articolo descrive come risolvere i problemi di connettività di rete per le schede di rete.
Instructions
Consultare PowerEdge: Risoluzione dei problemi relativi a un server che non si avvia (assenza di alimentazione, mancata esecuzione del POST, mancato avvio e assenza di video) se si verifica questo problema.
Sommario
- Comprensione delle differenze generali tra le schede di rete
- Comandi di base per testare la connettività della connessione di rete
- Risoluzione dei problemi delle schede di rete (diagramma di flusso)
- Risoluzione dei problemi relativi alle schede di rete con porte RJ45
- Risoluzione dei problemi relativi alle schede di rete con porte SFP
Comprensione delle differenze generali tra le schede di rete
Per capire come risolvere i problemi di una connessione di rete, è necessario considerare l'hardware fisico coinvolto.
Ai fini della risoluzione dei problemi, qui si effettua una distinzione tra schede a distanza relativamente breve con porte RJ45 e schede di rete basate su fibra per connessioni a distanza potenzialmente più lunga.
Schede con dettagli delle porte RJ45 e informazioni aggiuntive:
- Le schede basate su RJ45 a breve distanza sono relativamente semplici, tutte le parti sono fisse e i LED sono direttamente visibili sulle porte.
- La stessa tecnologia viene utilizzata per tutte le schede integrate, inclusa l'interfaccia iDRAC (Integrated Dell Remote Access Card), se presente.
- Tutti i LED si trovano vicino alla parte superiore del connettore RJ45. L'orientamento della porta può variare.
- Il LED sinistro indica la presenza e la velocità della connessione di rete.
- Il LED destro indica che il dispositivo è alimentato ed emette uno sfarfallio con l'attività sulla connessione.

Figura 1. Immagine di una scheda di rete con porte RJ45 (esempio: scheda Broadcom® 57414 con porta doppia da 10/25 GbE SFP28, PCIe full height)
Figura 2. Immagine di un cavo patch di rete (esempio: cavo di rete C2G categoria 6a)
Figura 3. Immagine di tre porte RJ45 di rete (esempio: schede di rete integrate Dell PowerEdge T440 e porta iDRAC dedicata)
Schede con dettagli delle porte SFP e informazioni aggiuntive:
- Le schede di rete con porte SFP non possono essere collegate alla rete senza l'utilizzo di un cavo DAC (Direct Attachment Cable) o di un modulo SFP. La differenza è che i cavi DAC vengono forniti per i connettori delle porte SFP fissi e sono cavi basati su rame a breve distanza.
- I moduli SFP utilizzano cavi in fibra e sono destinati a distanze diverse, in genere più lunghe.
- I moduli SFP si inseriscono nella parte inferiore della porta; i LED sono solitamente collocati a destra (o al di sotto, a seconda dell'orientamento) della porta.

Figura 4. Immagine di una scheda di rete in fibra con porte SFP (esempio: scheda Intel X710 con porta doppia da 10 GbE SFP+, PCIe a basso profilo)
Figura 5. Immagine di un modulo SFP in fibra (esempio: Dell - Modulo ricetrasmettitore SFP+)
Figura 6. Immagine di un cavo di rete Twinax DAC (esempio: cavo Dell Networking, da SFP+ a SFP+, 10 GbE, DAC Twinax passivo)
Figura 7. Immagine di un cavo LC-LC in fibra ottica (esempio: cavo in fibra ottica LC - LC Dell Networking multimodale)
Comandi di base per testare la connettività della connessione di rete
| Comando | Test |
|---|---|
Ping 127.0.0.1 [Loopback address] |
Testa lo stack TCP/IP del sistema operativo, il superamento del test indica che è funzionante. |
Ping <server IP address> |
Testa l'hardware, la connettività e la latenza della scheda di rete; la restituzione corretta indica la funzione, |
Netsh int ip reset C:\resetlog.txt |
Windows: Reimposta lo stack |
Netsh winsock reset |
Windows: Reimposta la configurazione IP di Winsock |
ncpa.cpl |
Windows: l'applet del Pannello di controllo della rete elenca le connessioni di rete. |
Ipconfig /all |
Windows: elenca interfacce di rete, IP, MAC, gateway, subnet mask, DNS |
ip a | ip link (old: ifconfig) |
Shell Linux: elenca i dettagli della rete |
Ipconfig /release |
Windows: rilasciare l'indirizzo IP corrente del computer (DHCP assegnato) |
Ipconfig /renew |
Windows: rinnovare l'indirizzo IP DHCP del computer. |
(sudo) dhclient -r |
Linux: rilasciare l'indirizzo IP corrente del computer (DHCP assegnato) |
(sudo) dhclient |
Linux: rinnovare l'indirizzo IP del computer (DHCP) |
I comandi precedenti possono essere utilizzati per testare diversi aspetti della funzione di rete. Il primo test Ping dell'indirizzo di loopback consente di verificare se il problema è correlato al sistema operativo o al driver.
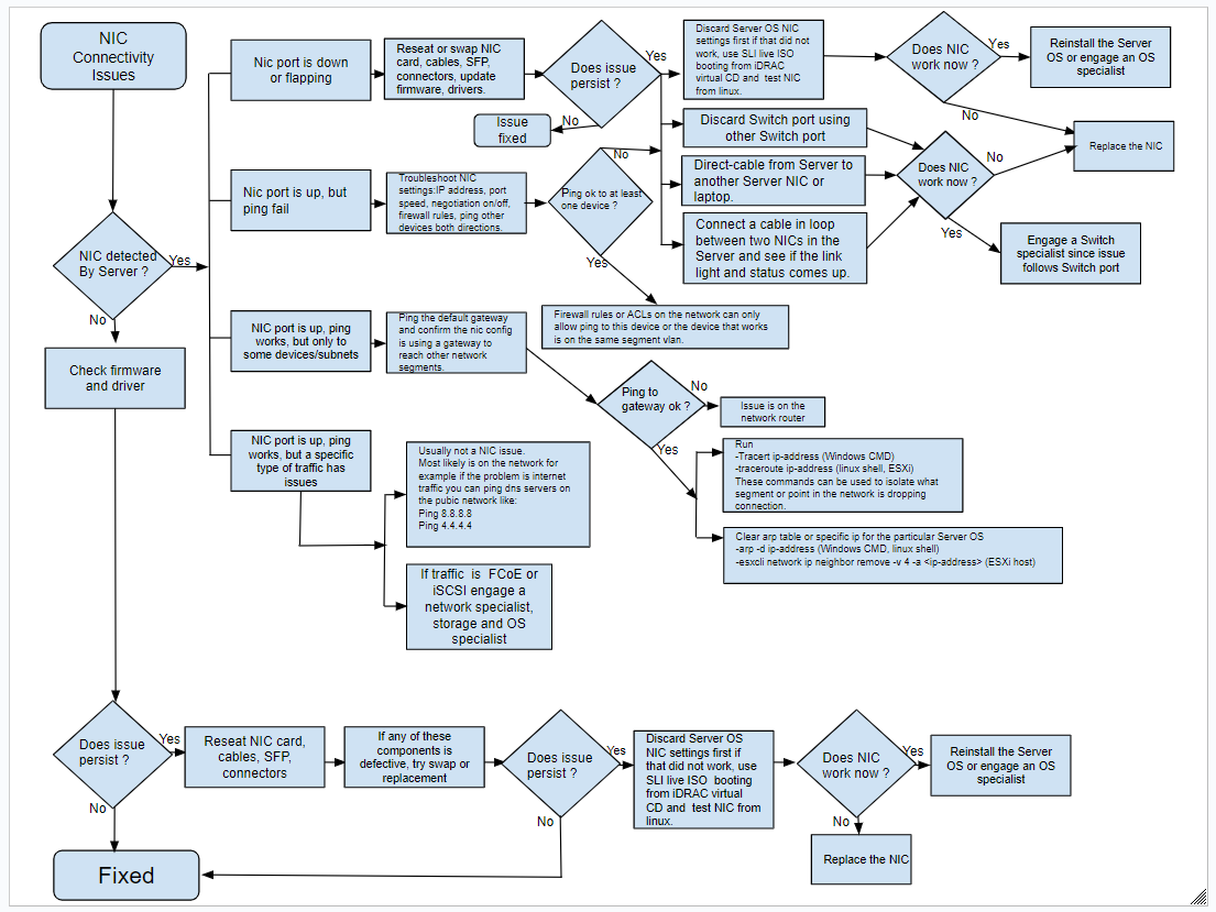
Risoluzione dei problemi della scheda di rete (diagramma di flusso):

Risoluzione dei problemi relativi alle schede di rete con porte RJ45
1. Lavoro di preparazione
- Per risolvere i problemi qui, assicurarsi prima che lo stack TCP/IP funzioni come previsto (comando precedente).
- Una volta verificato che il loopback funziona come previsto, verificare se la scheda del server in questione dispone di un indirizzo IP valido (indirizzo previsto se fisso) utilizzando
ipconfig /all or ip a | ip link (old: ifconfig). - Con un indirizzo IP valido sull'interfaccia prevista nel sistema operativo, eseguire il comando
ping <server IP address>e verificare se il risultato indica un potenziale errore di rete (nessun codice restituito, latenza variabile nel codice restituito) come previsto. - Dopo la verifica, procedere al passaggio 2.
2. Dopo aver verificato che la connessione di rete potrebbe presentare un problema, ispezionare la porta fisica a cui è associata l'interfaccia di rete.
- La porta è accessibile?
- Il cavo di rete è inserito correttamente nella porta?
- Sono visibili LED accesi?
- Se la porta è accessibile, il cavo è installato correttamente e i LED sono accesi (o lampeggiano in caso di LED di attività)
- Questa porta è attiva e funzionante. È probabile che non vi sia alcun guasto hardware.
- Si consiglia di esaminare in maggiore dettaglio la rete (switch, router, route definite, protocollo spanning tree) o potenzialmente a livello delle applicazioni utilizzando la connessione di rete stabilita dal sistema operativo.
- È anche possibile che si stia esaminando la porta errata, quindi verificare che si tratti della porta giusta.
- Poiché è stato riscontrato un problema durante il lavoro di preparazione, considerare la possibilità di ricollocare il cavo su entrambe le estremità (scheda di rete e porta dello switch). In questo modo si attiva una rinegoziazione per la connessione e la velocità.
- Questa porta è attiva e funzionante. È probabile che non vi sia alcun guasto hardware.
- Se la porta è accessibile e il cavo è installato correttamente, ma i LED non sono accesi:
- È possibile che il cavo sia aperto, ovvero che l'altra estremità del cavo non sia stata collegata a una porta di rete.
- È possibile che la porta dello switch non funzioni; si consiglia di collegare un'altra porta libera e amministrativamente attiva nel sistema operativo dello switch.
- È possibile che la scheda di rete sia difettosa. Se la scheda ha più porte, controllare anche lo stato delle altre porte.
- In questo caso, è probabile che la scheda sia difettosa se tutte o alcune porte non hanno LED accesi durante la connessione. Un test dell'interfaccia nell'ambito del lavoro di preparazione potrebbe non aver individuato interfacce da utilizzare in questo caso.
- Se la porta non è accessibile e il cavo non può essere installato, il problema potrebbe essere esterno al computer o riguardare lo chassis del computer.
- Se sono presenti ostruzioni alla porta, assicurarsi che vengano rimosse in modo da poter utilizzare la porta.
- Se lo chassis è la causa del problema, scattare una foto del danno e contattare il team del Supporto Dell per un'ulteriore valutazione.
- Se la porta è accessibile e il cavo non può essere o non è stato installato correttamente
- Verificare se è possibile installare correttamente il cavo e se i LED si accendono entro pochi secondi dall'esecuzione della connessione
- Se è possibile installare il cavo e i LED si accendono, eseguire nuovamente i test di preparazione e verificare se ora tutto funziona come previsto.
- Se non è possibile installare correttamente il cavo, esaminare il cavo e la porta.
- Se la porta e il cavo sono fisicamente integri, controllare l'altra estremità del cavo e assicurarsi che sia collegato. In caso affermativo, sostituire il cavo ed eseguire nuovamente il test.
- Se la spina del cavo è rotta o il cavo è danneggiato, sostituire il cavo e riprovare.
- Se la porta è danneggiata, scattare una foto del danno e contattare il Supporto Dell per ulteriori indagini e assistenza.
- Verificare se è possibile installare correttamente il cavo e se i LED si accendono entro pochi secondi dall'esecuzione della connessione
Risoluzione dei problemi relativi alle schede di rete con porte SFP
- Lavoro di preparazione
- Per risolvere i problemi qui, assicurarsi prima che lo stack TCP/IP funzioni come previsto (comando precedente).
- Una volta verificato che il loopback funziona come previsto, verificare se la scheda del server in questione dispone di un indirizzo IP valido (indirizzo previsto se fisso) utilizzando
ipconfig /all or ip a | ip link (old: ifconfig). - Con un indirizzo IP valido sull'interfaccia prevista nel sistema operativo, eseguire il comando
ping <server IP address>e verificare se il risultato indica un potenziale errore di rete (nessun codice restituito, latenza variabile nel codice restituito) come previsto. - Dopo la verifica, procedere al passaggio 2.
- Dopo aver verificato che la connessione di rete potrebbe presentare un problema, ispezionare la porta fisica a cui è associata l'interfaccia di rete.
- È installato un SFP?
- È collegato un cavo in fibra?
- I LED accanto alla porta sono accesi?
- Se l'SFP e il cavo in fibra sono installati e i LED sono accesi, consultare il team di rete per verificare se è possibile eseguire comandi più avanzati per testare l'uscita di alimentazione dell'SFP.
- Se l'SFP è installato e il cavo in fibra è mancante, individuare la connessione mancante e installare il cavo.
- Se l'SFP e il cavo in fibra non sono installati, assicurarsi di utilizzare un SFP o DAC compatibile e, se necessario, un cavo per collegare la porta.
- Se l'SFP è installato e il cavo in fibra è installato, ma i LED non sono accesi, verificare con il team di rete se la porta sull'estremità dello switch è stata attivata (abilitata (UP)).
- Se la connessione non ha mai funzionato e questo è il primo test, assicurarsi di utilizzare SFP compatibili; non tutti gli SFP funzionano con tutte le schede server. Contattare il team del supporto in caso di dubbi.
Additional Information
Altri articoli che potrebbero essere utili:
PowerEdge: Test della scheda di interfaccia di rete (NIC) con Support Live Image (SLI)