PowerEdge: rozwiązywanie problemów z łącznością karty sieciowej (NIC)
Summary: W tym artykule opisano sposób rozwiązywania problemów z łącznością sieciową kart sieciowych.
Instructions
Patrz PowerEdge: Rozwiązywanie problemów z serwerem, który się nie uruchamia (brak zasilania, testu POST, rozruchu i obrazu) w razie wystąpienia tego problemu.
Spis treści
- Opis ogólnych różnic między kartami sieciowymi
- Podstawowe polecenia do testowania łączności połączenia sieciowego
- Rozwiązywanie problemów z kartą sieciową (schemat blokowy)
- Rozwiązywanie problemów z kartami sieciowymi z portami RJ45
- Rozwiązywanie problemów z kartami sieciowymi z portami SFP
Opis ogólnych różnic między kartami sieciowymi
Aby się zorientować, jak rozwiązywać problemy z połączeniem sieciowym, należy pamiętać, o jaki sprzęt fizyczny chodzi.
Do celów rozwiązywania problemów rozróżniamy tutaj karty, które są kartami stosunkowo krótkiego zasięgu z portami RJ45, i karty sieciowe oparte na światłowodach do połączeń o potencjalnie większym zasięgu.
Karty ze szczegółami portu RJ45 i dodatkowymi informacjami:
- Karty krótkiego zasięgu oparte na RJ45 są stosunkowo proste, wszystkie części są stałe, a diody LED są bezpośrednio widoczne na portach.
- Ta sama technologia jest używana we wszystkich kartach zintegrowanych, w tym w interfejsie zintegrowanej karty Dell Remote Access Card (iDRAC), jeśli jest dostępna.
- Wszystkie diody LED znajdują się w górnej części złącza RJ45. Orientacja portu może być różna.
- Lewa dioda LED informuje o obecności i szybkości połączenia sieciowego.
- Prawa dioda LED sygnalizuje zasilanie i będzie migać wraz z aktywnością połączenia.

Rysunek 1. Ilustracja przedstawiająca kartę sieciową z portami RJ45 (przykład: Broadcom® 57414 dwuportowa karta 10/25GbE SFP28, PCIe, pełna wysokość)
Rysunek 2. Ilustracja sieciowego kabla przełączeniowego (przykład: kabel sieciowy C2G kategorii 6a)
Rysunek 3. Ilustracja przedstawiająca trzy porty sieciowe RJ45 (przykład: zintegrowane karty sieciowe Dell PowerEdge T440 i oddzielny port iDRAC)
Karty ze szczegółami portu SFP i dodatkowe informacje:
- Karty sieciowe z portami SFP nie mogą być podłączone do sieci bez użycia kabla DAC (Direct Attachment Cable) lub modułu SFP. Różnica polega na tym, że kable DAC są dostarczane do złączy portów SFP na stałe i są kablami miedzianymi krótkiego zasięgu.
- Moduły SFP wykorzystują kable światłowodowe i są przeznaczone do różnych, przeważnie dłuższych zasięgów.
- Zacisk SFP na spodzie portu, diody LED zwykle znajdują się po prawej stronie (lub poniżej, w zależności od orientacji) portu.

Rysunek 4. Ilustracja przedstawiająca kartę sieciową opartą na światłowodach z portami SFP (przykład: dwuportowa karta 10 GbE SFP+ Intel X710, PCIe niskoprofilowa)
Rysunek 5. Obraz modułu światłowodowego SFP (przykład: Dell — moduł przekaźnika SFP+)
Rysunek 6. Ilustracja kabla sieciowego DAC Twinax (przykład: kabel Dell Networking, SFP+ do SFP+, 10 GbE, pasywny dwuosiowy miedziany podłączany bezpośrednio)
Rysunek 7. Ilustracja: kabel światłowodowy LC-LC (przykład: Dell Networking, wielotrybowy, kabel światłowodowy LC-LC)
Podstawowe polecenia do testowania łączności połączenia sieciowego
| Polecenie | Test |
|---|---|
Ping 127.0.0.1 [Loopback address] |
Testuje stos TCP/IP systemu operacyjnego, pomyślny zwrot wskazuje, że stos działa. |
Ping <server IP address> |
Testowanie sprzętu karty sieciowej, łączności i opóźnień, pomyślny zwrot wskazuje funkcję, |
Netsh int ip reset C:\resetlog.txt |
Windows: Resetuje stos |
Netsh winsock reset |
Windows: Resetuje konfigurację IP Winsock |
ncpa.cpl |
Windows: aplet Panelu sterowania sieci zawiera listę połączeń sieciowych. |
Ipconfig /all |
Windows: wyświetla listę interfejsów sieciowych, adresów IP, adresów MAC, bramę, maskę podsieci, DNS |
ip a | ip link (old: ifconfig) |
Powłoka systemu Linux: wyświetla szczegóły sieci |
Ipconfig /release |
Windows: zwolnienie bieżącego adresu IP komputera (przypisany przez DHCP) |
Ipconfig /renew |
Windows: odnowienie adresu IP DHCP komputera. |
(sudo) dhclient -r |
Linux: zwolnienie bieżącego adresu IP komputera (przypisany przez DHCP) |
(sudo) dhclient |
Linux: odnowienie adresu IP komputera (DHCP) |
Powyższe polecenia mogą być używane do testowania różnych aspektów funkcji sieciowych. Pierwszy test ping adresu pętli zwrotnej pozwala sprawdzić, czy problem jest związany z systemem operacyjnym lub sterownikiem.
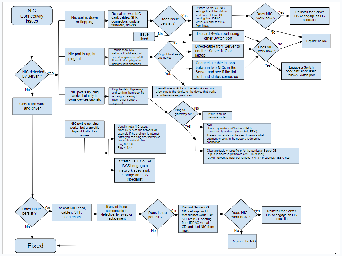
Rozwiązywanie problemów z kartą sieciową (schemat blokowy):

Rozwiązywanie problemów z kartami sieciowymi z portami RJ45
1. Prace przygotowawcze
- Aby rozwiązać problem, należy najpierw upewnić się, że stos TCP/IP działa zgodnie z przeznaczeniem (polecenie powyżej).
- Po upewnieniu się, że pętla zwrotna działa zgodnie z przeznaczeniem, sprawdź następnie, czy dana karta serwera ma prawidłowy adres IP (oczekiwany adres, jeśli został naprawiony), używając polecenia
ipconfig /all or ip a | ip link (old: ifconfig). - Jeśli masz prawidłowy adres IP na oczekiwanym interfejsie w systemie operacyjnym, uruchom polecenie
ping <server IP address>i sprawdź, czy wynik wskazuje potencjalną awarię sieci (brak zwrotu, zmienne opóźnienie w zwrotach) zgodnie z oczekiwaniami. - Po potwierdzeniu przejdź do punktu 2.
2. Po potwierdzeniu, że z połączeniem sieciowym potencjalnie występuje problem, sprawdź port fizyczny, z którym jest powiązany interfejs sieciowy.
- Czy port jest dostępny?
- Czy kabel sieciowy jest prawidłowo osadzony w porcie?
- Czy sprawia, że zapalają się diody LED?
- Jeśli port jest dostępny, kabel jest prawidłowo zainstalowany, a diody LED się świecą (lub w przypadku kontrolki LED aktywności)
- Ten port jest aktywny i działa. Prawdopodobnie nie ma usterki sprzętowej.
- Sugerujemy przyjrzenie się szerszej sieci (przełączniki, routery, zdefiniowane trasy, protokół drzewa rozpinającego) lub potencjalnie wyższej warstwie aplikacji, korzystając z połączenia sieciowego ustanowionego przez system operacyjny.
- Możliwe jest również, że patrzysz na niewłaściwy port, więc odpowiednim działaniem jest sprawdzenie, czy to odpowiedni port.
- Biorąc pod uwagę, że podczas prac przygotowawczych wystąpił problem, rozważ ponowne osadzenie kabla na obu końcach (karta sieciowa i port przełącznika). Wyzwala to ponowną negocjację połączenia i szybkości.
- Ten port jest aktywny i działa. Prawdopodobnie nie ma usterki sprzętowej.
- Jeśli port jest dostępny, a kabel jest prawidłowo zainstalowany, ale nie świecą się diody LED:
- Możliwe, że kabel jest otwarty, co oznacza, że drugi koniec nie został podłączony do portu sieciowego.
- Jeśli port przełącznika nie działa, spróbuj podłączyć inny wolny port i upewnij się, że port jest administracyjnie włączony w systemie operacyjnym przełącznika.
- Możliwe, że karta sieciowa jest uszkodzona. Jeśli karta jest wyposażona w kilka portów, sprawdź stan pozostałych portów, aby potwierdzić ich stan.
- W tym przypadku prawdopodobnym scenariuszem jest awaria karty, jeśli wszystkie porty lub zestawy portów nie powodują zapalenia się diod LED podczas podłączania. Test interfejsu w ramach prac przygotowawczych do interfejsu prawdopodobnie nie wykazał ŻADNEGO interfejsu do użycia w tym przypadku.
- Jeśli port jest niedostępny i nie można zainstalować kabla, przyczyną problemu może być urządzenie zewnętrzne lub jego obudowa.
- Jeśli występują jakiekolwiek przeszkody na porcie, upewnij się, że zostały one usunięte, aby można było korzystać z portu.
- Jeśli przyczyną problemu jest obudowa, zrób zdjęcie uszkodzenia i skontaktuj się z zespołem pomocy technicznej firmy Dell w celu przeprowadzenia dalszej oceny.
- Jeśli port jest dostępny, a kabel nie może być zainstalowany lub został zainstalowany nieprawidłowo
- Sprawdź, czy możesz prawidłowo zainstalować kabel i czy diody LED zapalają się w ciągu kilku sekund od nawiązania połączenia
- Jeśli możesz zainstalować kabel, a diody LED się zapalają, uruchom ponownie testy przygotowawcze i sprawdź, czy teraz wszystko działa zgodnie z przeznaczeniem.
- Jeśli nie możesz prawidłowo zainstalować kabla, sprawdź kabel i port.
- Jeśli port i kabel są sprawne, sprawdź drugi koniec i upewnij się, że jest podłączony. Jeśli tak, wymień i przeprowadź test ponownie.
- Jeśli wtyczka jest uszkodzona lub kabel jest rozdarty, wymień kabel i spróbuj ponownie.
- Jeśli port jest uszkodzony, zrób zdjęcie uszkodzenia i skontaktuj się z pomocą techniczną firmy Dell w celu dalszego zbadania problemu i uzyskania pomocy.
- Sprawdź, czy możesz prawidłowo zainstalować kabel i czy diody LED zapalają się w ciągu kilku sekund od nawiązania połączenia
Rozwiązywanie problemów z kartami sieciowymi z portami SFP
- Prace przygotowawcze
- Aby rozwiązać problem, należy najpierw upewnić się, że stos TCP/IP działa zgodnie z przeznaczeniem (polecenie powyżej).
- Po upewnieniu się, że pętla zwrotna działa zgodnie z przeznaczeniem, sprawdź następnie, czy dana karta serwera ma prawidłowy adres IP (oczekiwany adres, jeśli został naprawiony), używając polecenia
ipconfig /all or ip a | ip link (old: ifconfig). - Jeśli masz prawidłowy adres IP na oczekiwanym interfejsie w systemie operacyjnym, uruchom polecenie
ping <server IP address>i sprawdź, czy wynik wskazuje potencjalną awarię sieci (brak zwrotu, zmienne opóźnienie w zwrotach) zgodnie z oczekiwaniami. - Po potwierdzeniu przejdź do punktu 2.
- Po potwierdzeniu, że z połączeniem sieciowym potencjalnie występuje problem, sprawdź port fizyczny, z którym jest powiązany interfejs sieciowy.
- Czy zainstalowano SFP?
- Czy podłączony jest kabel światłowodowy?
- Czy widzimy zapalające się diody LED obok portu?
- Jeśli SFP i kabel światłowodowy są zainstalowane, a diody LED się świecą, skonsultuj się z zespołem ds. sieci, aby sprawdzić, czy mogą uruchomić bardziej zaawansowane polecenia w celu przetestowania mocy wyjściowej SFP.
- Jeśli moduł SFP jest zainstalowany, a brakuje kabla światłowodowego, sprawdź, którego połączenia brakuje i zainstaluj kabel.
- Jeśli SFP i kabel światłowodowy nie są zainstalowane, upewnij się, że używasz kompatybilnego SFP lub DAC i, w razie potrzeby, kabla do podłączenia portu.
- Jeśli zainstalowano moduł SFP i kabel światłowodowy, ale diody LED nie są zapalone, należy skonsultować się z zespołem ds. sieci, czy port po stronie przełącznika został włączony (port został włączony (UP)).
- Jeśli połączenie nigdy nie działało i jest to pierwszy raz, kiedy zostało przetestowane, upewnij się, że używasz kompatybilnych SFP; nie wszystkie porty SFP współpracują ze wszystkimi kartami serwerowymi. W razie wątpliwości skontaktuj się z naszym zespołem pomocy technicznej.
Additional Information
Inne artykuły, które mogą być pomocne:
PowerEdge: Testowanie kart interfejsu sieciowego (NIC) z obsługą obrazu Live Image (SLI)