Avamar: Ścieżka rozwiązywania problemów z pojemnością w systemie Data Domain

Summary: Avamar: Ścieżka rozwiązywania problemów z pojemnością w systemie Data Domain

This article applies to This article does not apply to This article is not tied to any specific product. Not all product versions are identified in this article.

Symptoms

  • Konserwacja produktu Avamar ulega awarii z błędem MSG_ERR_DDR z powodu zapełnienia systemu Data Domain.
  • Produkt Avamar otrzymuje alerty integralności.
  • System Data Domain zintegrowany z produktem Avamar zgłasza wysokie wykorzystanie.

Cause

Ta ścieżka rozwiązania wyjaśnia, jak zarządzać pojemnością, gdy źródłem przyswajania danych Data Domain jest Avamar. Innymi słowy, gdy kopie zapasowe Avamar znajdują się w Data Domain.

Resolution

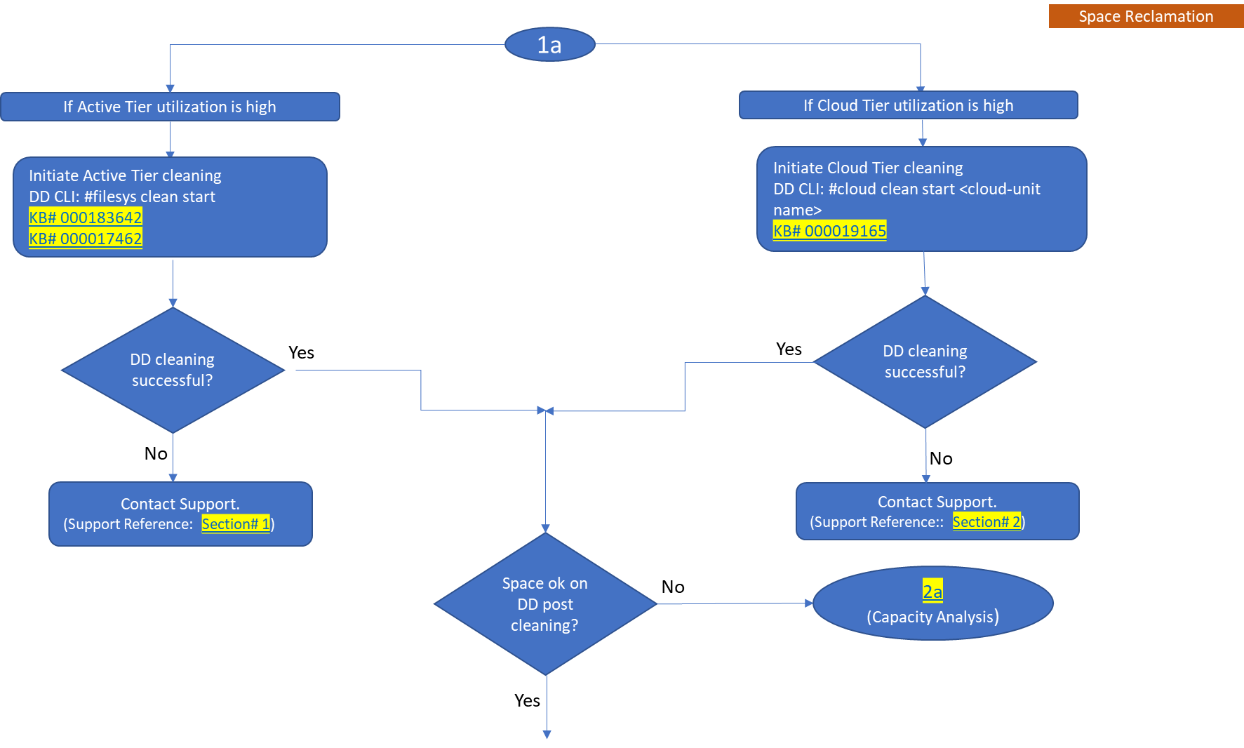
Schemat blokowy przedstawiający przepływ pracy zarządzania pojemnością, który pomaga zrozumieć, kiedy system Data Domain jest zintegrowany z produktem Avamar.

Uwaga: Zaloguj się, aby pobrać załączony plik PDF i uzyskać informacje na temat powiązanej bazy wiedzy.
 

  • Wstępna kontrola

image.png



 

  • Odzyskiwanie miejsca
 
image.png



 
    image.png
 

 
  • Analiza pojemności
image.png



 

  • Zwiększanie pojemności


                                         image.png
          
 
 
 
 
 
 
 
 

Affected Products

Avamar, Data Domain
Article Properties
Article Number: 000192662
Article Type: Solution
Last Modified: 21 Jan 2026
Version:  11
Find answers to your questions from other Dell users
Support Services
Check if your device is covered by Support Services.