ML3 Tape Library: Drive and Module Numbering Guidance

Summary: When replacing tape drives in the ML3 chassis, there is no indication or labeling to inform of the drive order or module order.

This article applies to This article does not apply to This article is not tied to any specific product. Not all product versions are identified in this article.

Symptoms

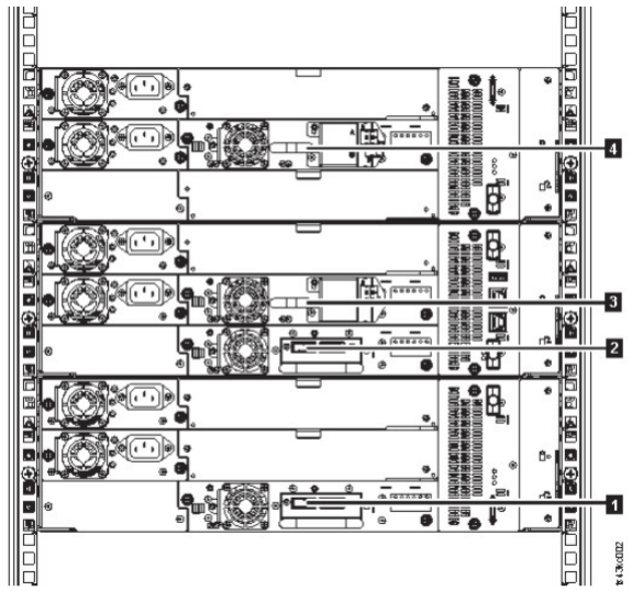
The ML3 tape library drives and modules are numbered from the bottom up.

Cause

During troubleshooting and drive replacement, the drives are enumerated in the ML3 from bottom up. 

Resolution

The physical numbering is bottom up on all drives and modules. This information is shown on the drives page of the management user interface and can also be found in the ML3 User's Guide. 


ML3 rear panel diagram  ML3 rear panel numbering example  

Additionally, the drive Identifier can be turned on to identify a drive using the ML3 Management GUI:

Steps:
1. Activate the UID LEDs from the Library > Actions > Turn Identifier Light On or Off screen. 

This action illuminates the blue LED on the front and rear of the Base Module to identify the library that contains the failed module or component.

2. Identify the module within the library that contains the failed component.

a. In the upper left of the Home screen, locate the module that indicates an error.

b. Click or tap the module for information on the failed component. 

Additional Information

Dell EMC ML3 Tape Library User's Guide
Figure 22. Physical numbering of drives

Affected Products

Dell EMC ML3
Article Properties
Article Number: 000202335
Article Type: Solution
Last Modified: 14 Aug 2025
Version:  3
Find answers to your questions from other Dell users
Support Services
Check if your device is covered by Support Services.