VPLEX:如何检查群集分区并进行故障处理
摘要: 有关如何在 VPLEX 群集分区期间检查和执行基本故障处理的流程图。
本文适用于
本文不适用于
本文并非针对某种特定的产品。
本文并非包含所有产品版本。
说明
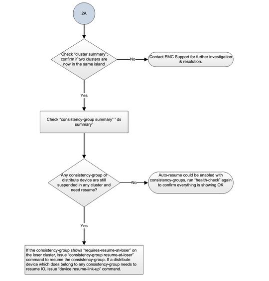
在 VPLEX Metro 或 Geo 环境中,VPLEX 群集可能会变得已分区,其中一个群集挂起 I/O。解决问题后,执行检查以验证 VPLEX 的运行状况,并采取必要措施将 I/O 恢复到任何挂起的卷。
下面的流程图显示了用户可以执行的初始步骤,用于对问题进行故障处理,可能比联系戴尔技术支持更短的时间解决问题。


下面的流程图显示了用户可以执行的初始步骤,用于对问题进行故障处理,可能比联系戴尔技术支持更短的时间解决问题。


其他信息
流程图中提到的文章的链接如下所示。
有关故障处理指南的分步流程图表示,请参阅随附的文档。
受影响的产品
VPLEX文章属性
文章编号: 000018923
文章类型: How To
上次修改时间: 04 6月 2025
版本: 4
从其他戴尔用户那里查找问题的答案
支持服务
检查您的设备是否在支持服务涵盖的范围内。