Avamar: Data Domain -tallennuskapasiteetin ratkaisupolku

Resumen: Avamar: Data Domain -tallennuskapasiteetin ratkaisupolku

Este artículo se aplica a Este artículo no se aplica a Este artículo no está vinculado a ningún producto específico. No se identifican todas las versiones del producto en este artículo.

Síntomas

  • Avamarin ylläpito epäonnistuu MSG_ERR_DDR vuoksi, koska Data Domain on täynnä.
  • Avamar saa eheyshälytyksiä.
  • Data Domainin ja Avamarin suuri käyttöaste on suuri.

Causa

Tässä ratkaisupolussa selitetään, miten kapasiteettia hallitaan, kun datan lähteenä on Data Domain. Toisin sanoen silloin, kun Avamar-varmuuskopiot sijaitsevat Data Domainissa.

Resolución

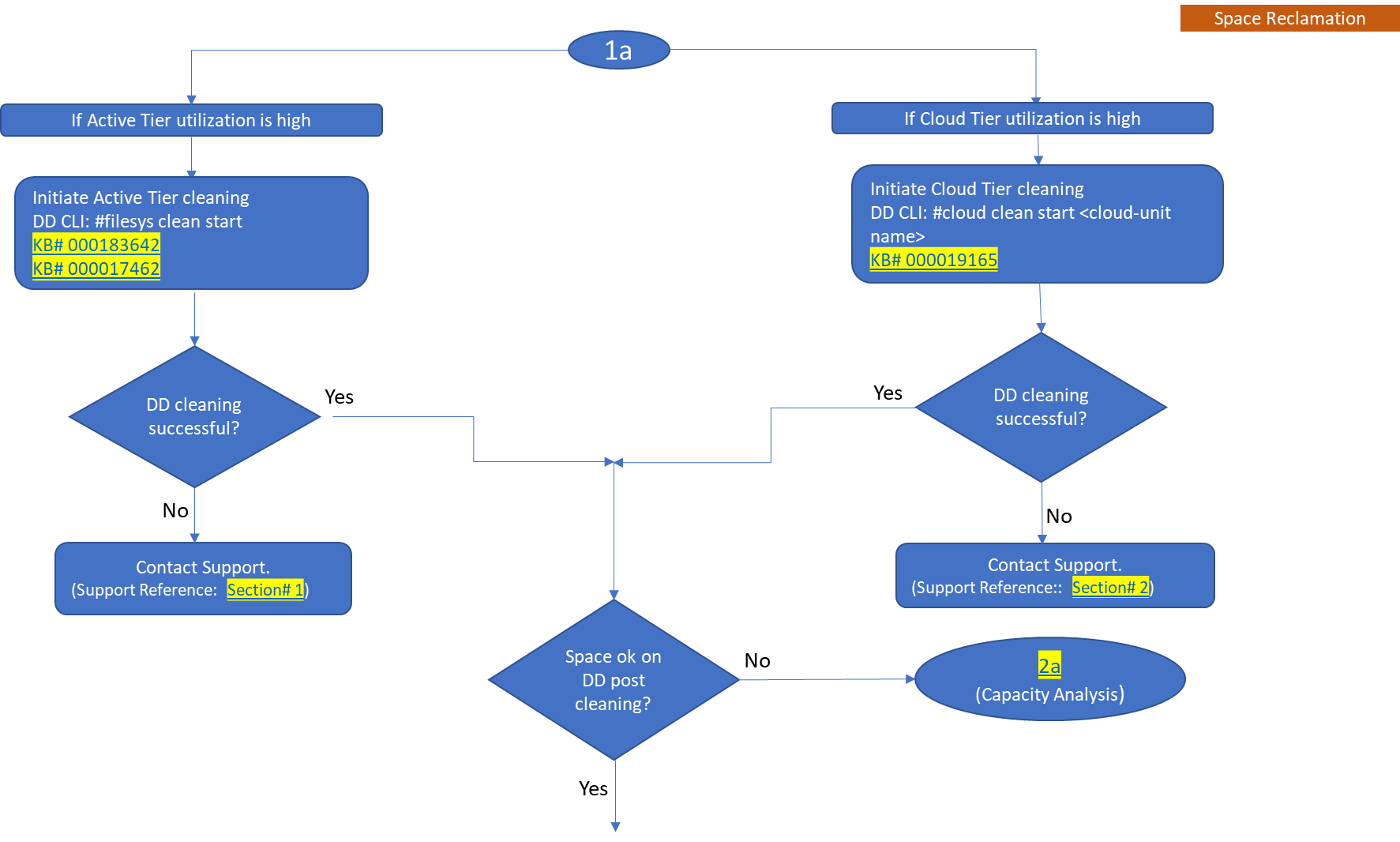
Vuokaaviossa näkyy kapasiteetin hallinnan työnkulku, jonka avulla voidaan ymmärtää, milloin Data Domain on integroitu Avamariin.

Huomautus: Lataa viitatut tietämyskanta-artikkelit kirjautumalla sisään.
 

  • Alkutarkistus

image.png



 

  • Tilan reklamointi
 
image.png



 
    image.png
 

 
  • Kapasiteettianalyysi
image.png



 

  • Kapasiteettipäivitys


                                         image.png
          
 
 
 
 
 
 
 
 

Productos afectados

Avamar, Data Domain
Propiedades del artículo
Número del artículo: 000192662
Tipo de artículo: Solution
Última modificación: 21 ene 2026
Versión:  11
Encuentre respuestas a sus preguntas de otros usuarios de Dell
Servicios de soporte
Compruebe si el dispositivo está cubierto por los servicios de soporte.