Avamar:Data Domain 容量解決方案路徑

Resumen: Avamar:Data Domain 容量解決方案路徑

Este artículo se aplica a Este artículo no se aplica a Este artículo no está vinculado a ningún producto específico. No se identifican todas las versiones del producto en este artículo.

Síntomas

  • 由於 Data Domain 已滿,導致 Avamar 維護失敗,並顯示 MSG_ERR_DDR。
  • Avamar 收到完整性警示。
  • 與 Avamar 整合的 Data Domain 會出現高使用率。

Causa

此解決方法路徑說明當 Data Domain 將 Avamar 作為資料接收的來源時,如何執行容量管理。換言之,當 Avamar 備份存在於 Data Domain 時。

Resolución

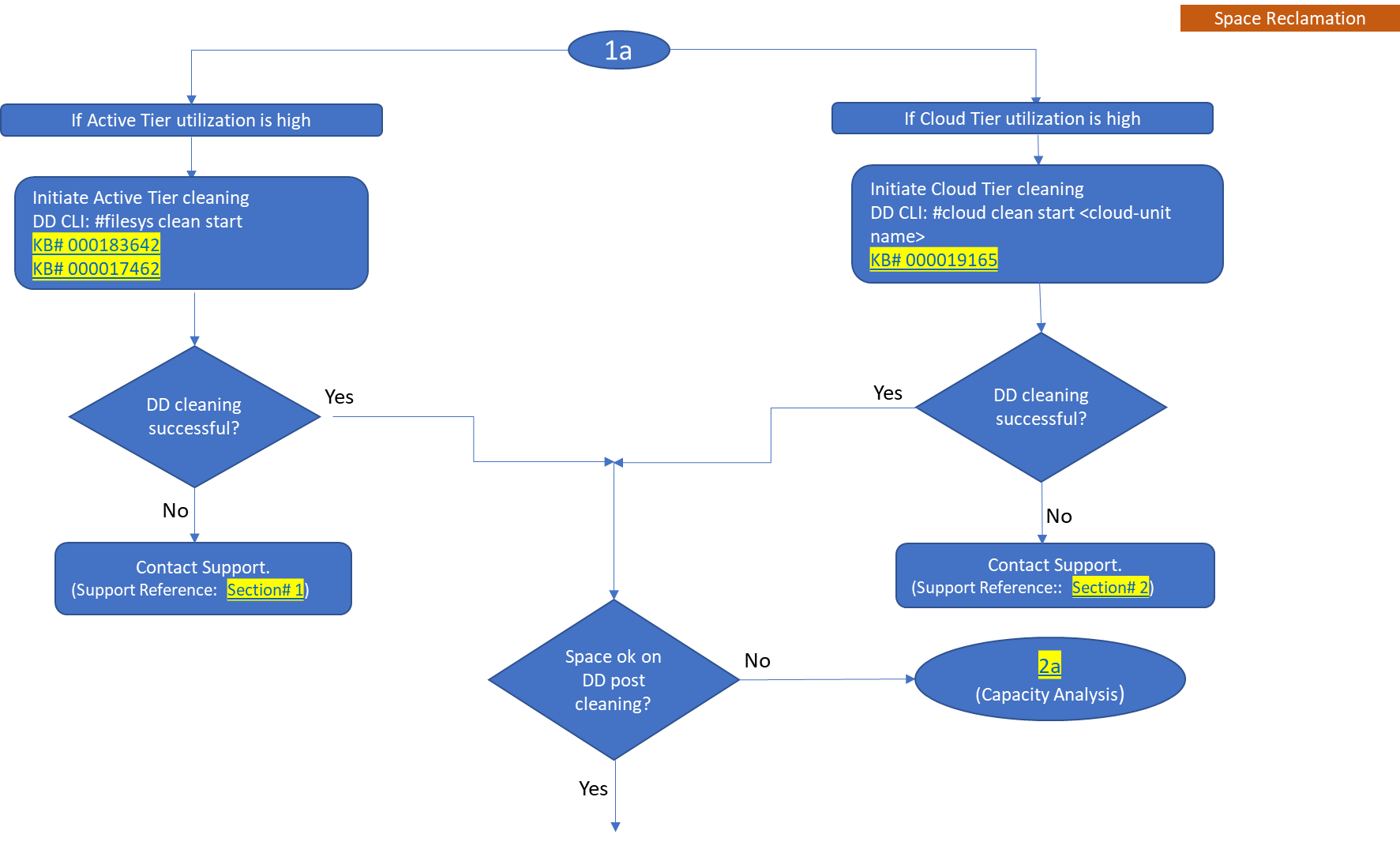
流程圖會描述容量管理工作流程,以協助您瞭解 Data Domain 與 Avamar 何時整合。

注意:登入以下載所附加的 PDF,以供參考的 KB 使用。
 

  • 初始檢查

image.png



 

  • 空間回收
 
image.png



 
    image.png
 

 
  • 容量分析
image.png



 

  • 容量升級


                                         image.png
          
 
 
 
 
 
 
 
 

Productos afectados

Avamar, Data Domain
Propiedades del artículo
Número del artículo: 000192662
Tipo de artículo: Solution
Última modificación: 21 ene 2026
Versión:  11
Encuentre respuestas a sus preguntas de otros usuarios de Dell
Servicios de soporte
Compruebe si el dispositivo está cubierto por los servicios de soporte.