Avamar: Oppløsningsbane for datadomenekapasitet

Resumen: Avamar: Oppløsningsbane for datadomenekapasitet

Este artículo se aplica a Este artículo no se aplica a Este artículo no está vinculado a ningún producto específico. No se identifican todas las versiones del producto en este artículo.

Síntomas

  • Avamar-vedlikehold mislykkes med MSG_ERR_DDR på grunn av at Data Domain er fullt.
  • Avamar mottar integritetsvarsler.
  • Høy utnyttelse forekommer på Data Domain som er integrert med Avamar.

Causa

Denne løsningsbanen forklarer hvordan du utfører kapasitetsadministrasjon når Data Domain har Avamar som kilde til datainntak. Med andre ord når Avamar-sikkerhetskopieringer befinner seg på Data Domain.

Resolución

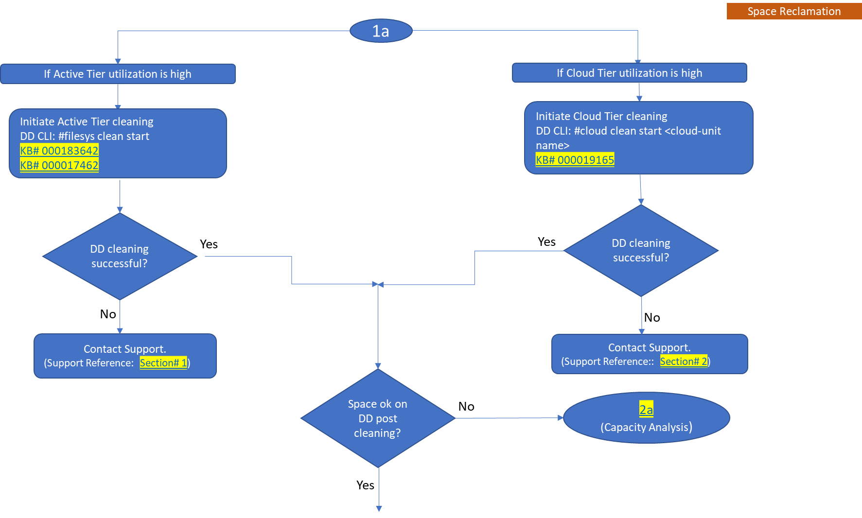
Flytdiagrammet viser arbeidsflyten for kapasitetsadministrasjon som hjelper deg med å forstå når Data Domain er integrert med Avamar.

Merk: Logg på for å laste ned PDF-filen som er vedlagt for referansebaserte kb-er.
 

  • Første kontroll

image.png



 

  • Plassgjenvinning
 
image.png



 
    image.png
 

 
  • Kapasitetsanalyse
image.png



 

  • Kapasitetsoppgradering


                                         image.png
          
 
 
 
 
 
 
 
 

Productos afectados

Avamar, Data Domain
Propiedades del artículo
Número del artículo: 000192662
Tipo de artículo: Solution
Última modificación: 21 ene 2026
Versión:  11
Encuentre respuestas a sus preguntas de otros usuarios de Dell
Servicios de soporte
Compruebe si el dispositivo está cubierto por los servicios de soporte.